中国·太阳集团tyc33455(股份有限公司)-Official website
首页
关于我们
团队队伍
党建工作
人才培养
学科与科研
团学工作
人才招聘
职工之家
校庆专栏
首页
>>
学科与科研
>>
团队建设
>> 正文
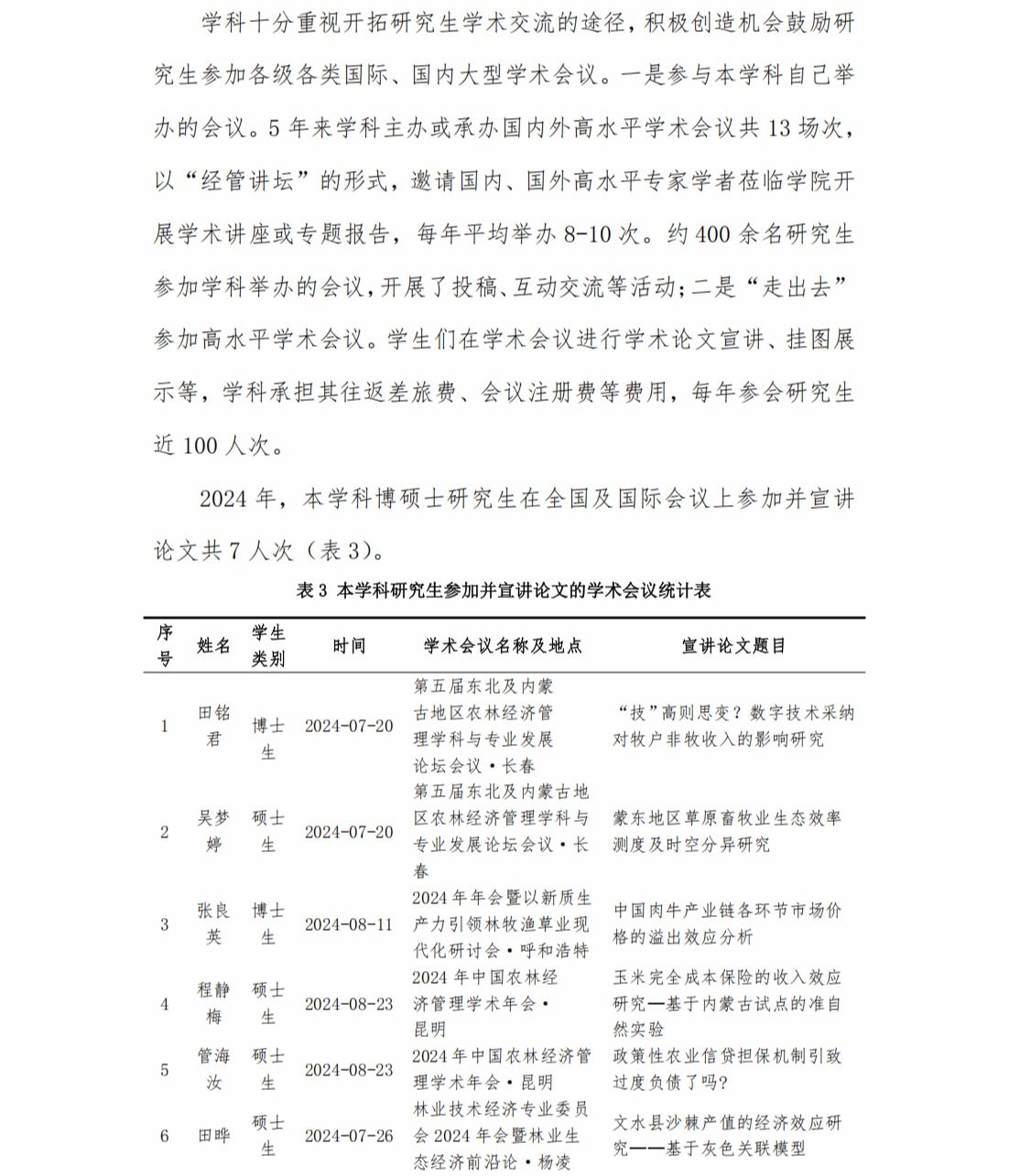
农经博点--2024年农林经济管理一级学科博士学位授权点建设年度报告
添加时间:2025-03-05
来源:太阳成集团tyc33455
浏览次数:
下一条:
农林经济管理博士后流动站简介
【
关闭
】
版权所有 中国·太阳集团tyc33455(股份有限公司)-Official website
地址:呼和浩特市赛罕区鄂尔多斯东街太阳成集团官方网站
邮编:010011
内农大经管院
微信号:nndjgyiyfwzx
内农大经管院就业服务中心
微信号 :nndjgy